返回首页
您的位置:
首页
>>
专题专栏
>>
最新专题
>>
法治政府示范创建
>>
涉企行政检查公示
来源:hth网页版下载网站
访问量:
扫一扫在手机打开当前页
首页
365华体会
AG官方华体会
ac米兰与华体会开展战略合作
华体会游戏网址
互动交流
中央人民政府
陕西省人民政府
汉中市人民政府
长者浏览
无障碍
网站支持IPv6
登录
退出
注册
繁体
首页
365华体会
AG官方华体会
ac米兰与华体会开展战略合作
华体会游戏网址
互动交流
当前位置:
首页
/
专题专栏
/
最新专题
/
法治政府示范创建
/
涉企行政检查公示
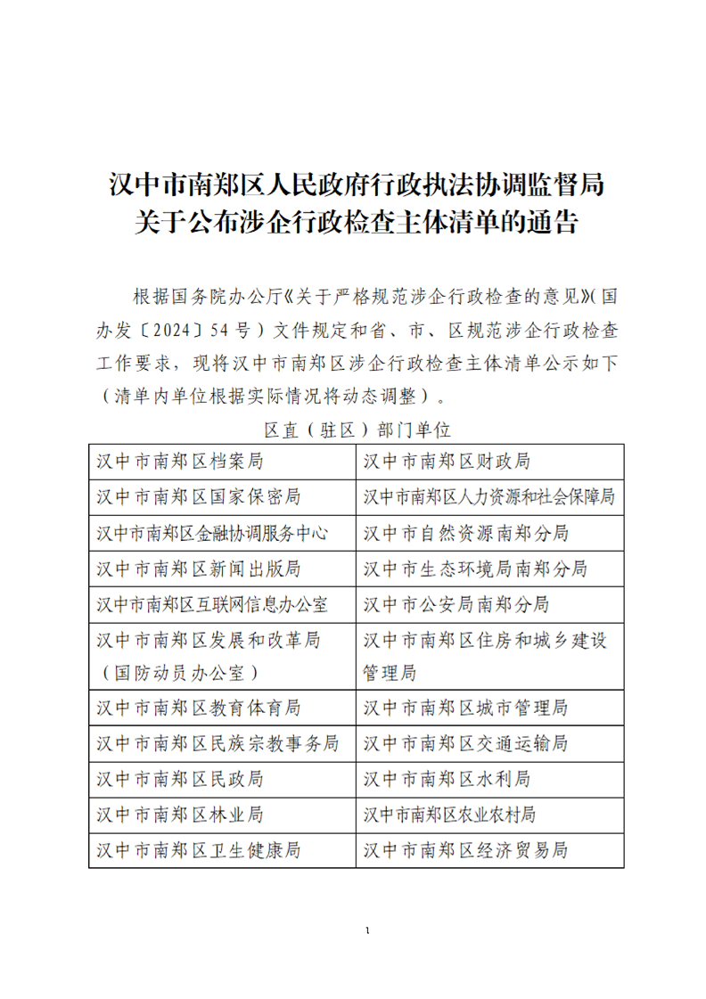
汉中市hth网页版下载行政执法协调监督局关于公布涉企行政检查主体清单的通告
发布时间: 2025-07-17 15:31
来源:
区人民政府行政执法协调监督局
访问量:
字体:【
大
中
小
】
打印
扫一扫在手机打开当前页
map