返回首页
您的位置:
首页
>>
专题专栏
>>
最新专题
>>
法治政府示范创建
>>
涉企行政检查公示
来源:hth网页版下载网站
访问量:
扫一扫在手机打开当前页
首页
365华体会
AG官方华体会
ac米兰与华体会开展战略合作
华体会游戏网址
互动交流
中央人民政府
陕西省人民政府
汉中市人民政府
长者浏览
无障碍
网站支持IPv6
登录
退出
注册
繁体
首页
365华体会
AG官方华体会
ac米兰与华体会开展战略合作
华体会游戏网址
互动交流
当前位置:
首页
/
专题专栏
/
最新专题
/
法治政府示范创建
/
涉企行政检查公示
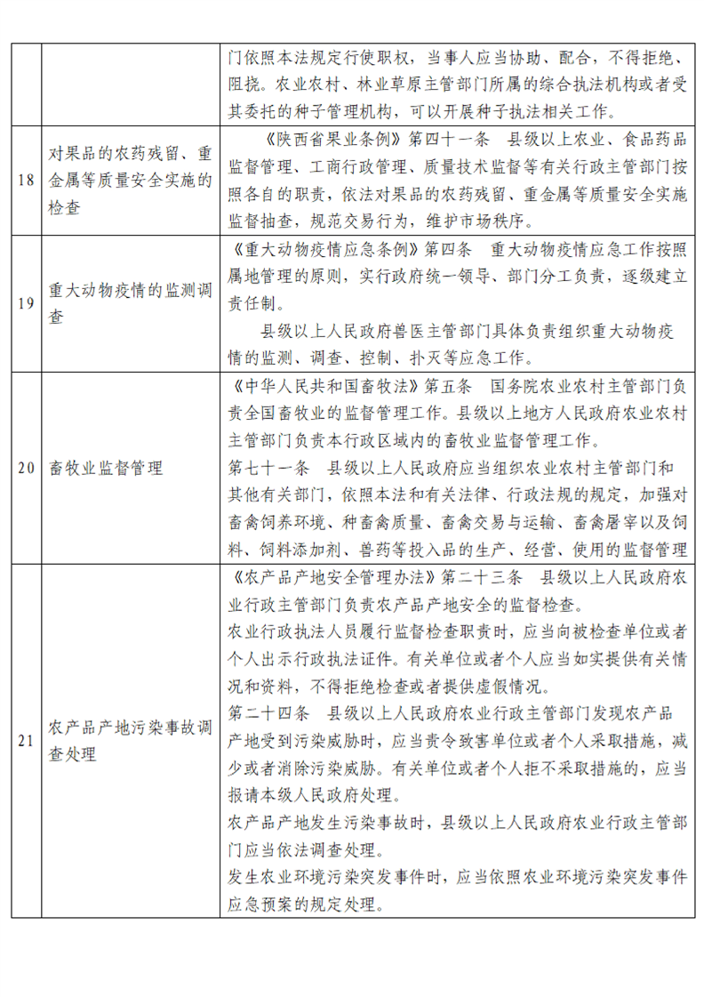
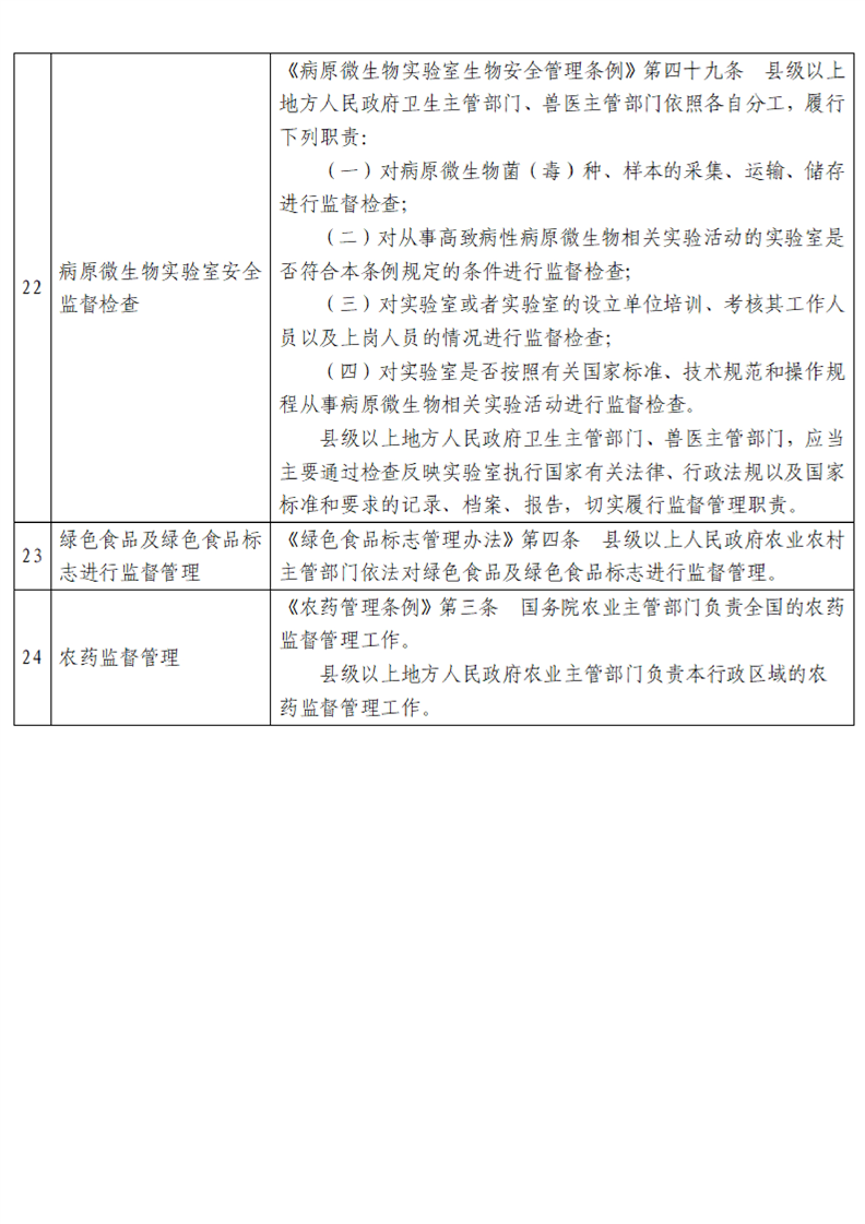
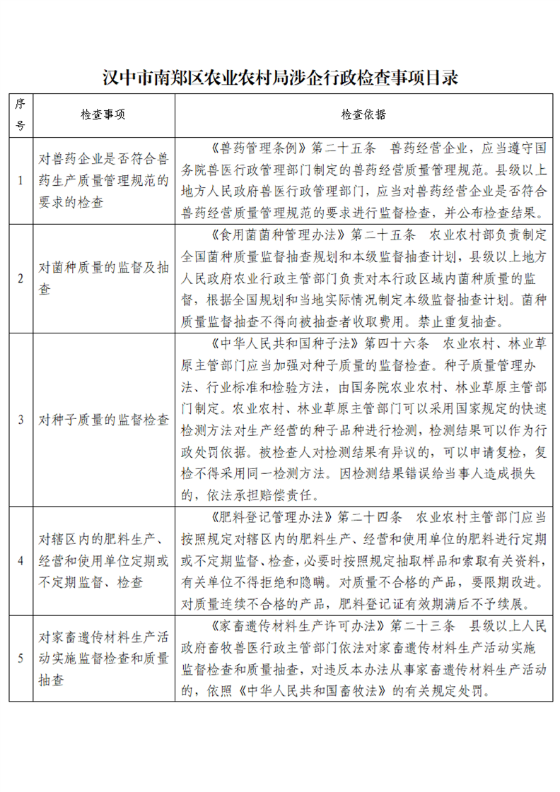
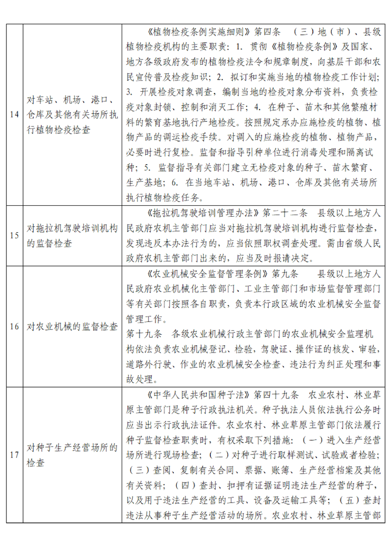
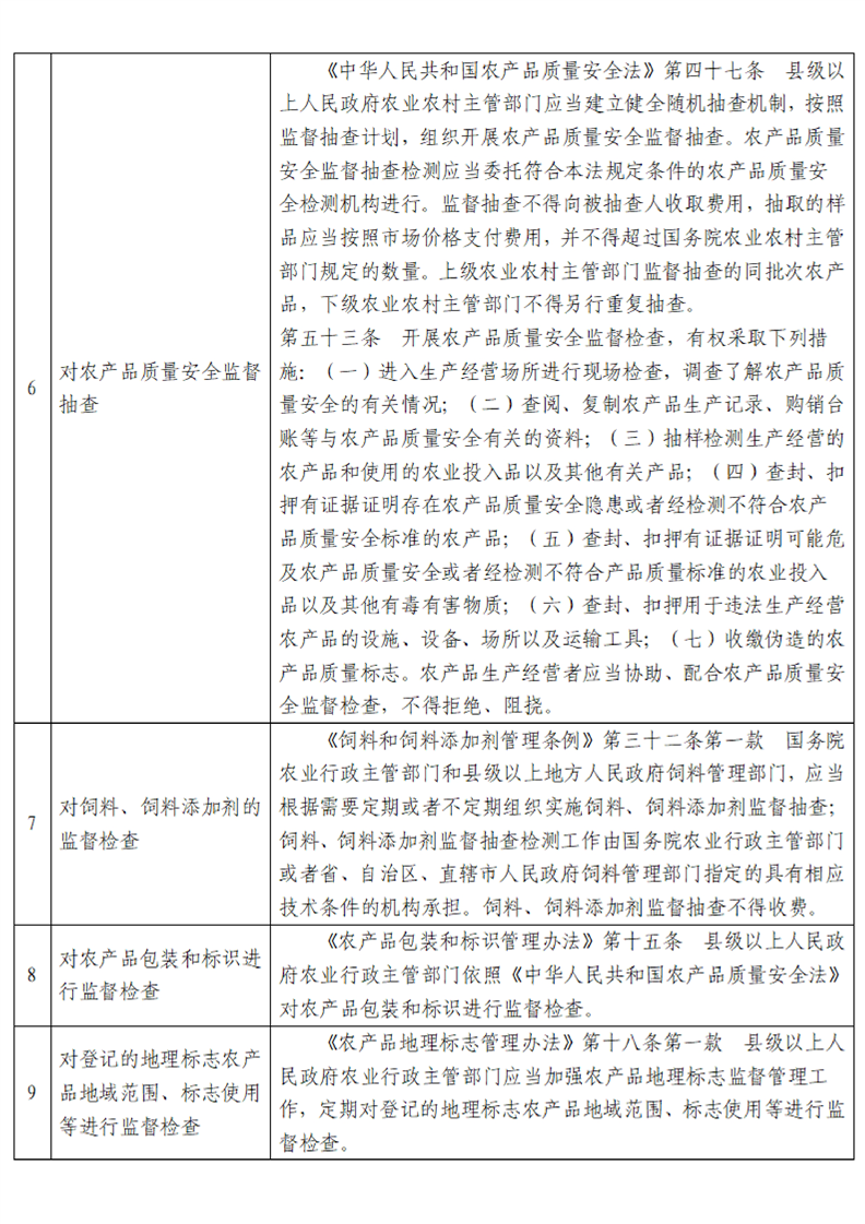
汉中市南郑区农业农村局涉企行政检查事项目录
发布时间: 2025-03-26 17:04
来源:
区农业农村局
访问量:
字体:【
大
中
小
】
打印
扫一扫在手机打开当前页
map