返回首页
您的位置:
首页
>>
AG官方华体会
>>
公示公告
来源:hth网页版下载网站
访问量:
扫一扫在手机打开当前页
首页
365华体会
AG官方华体会
ac米兰与华体会开展战略合作
华体会游戏网址
互动交流
中央人民政府
陕西省人民政府
汉中市人民政府
长者浏览
无障碍
网站支持IPv6
登录
退出
注册
繁体
首页
365华体会
AG官方华体会
ac米兰与华体会开展战略合作
华体会游戏网址
互动交流
当前位置:
首页
/
AG官方华体会
/
公示公告
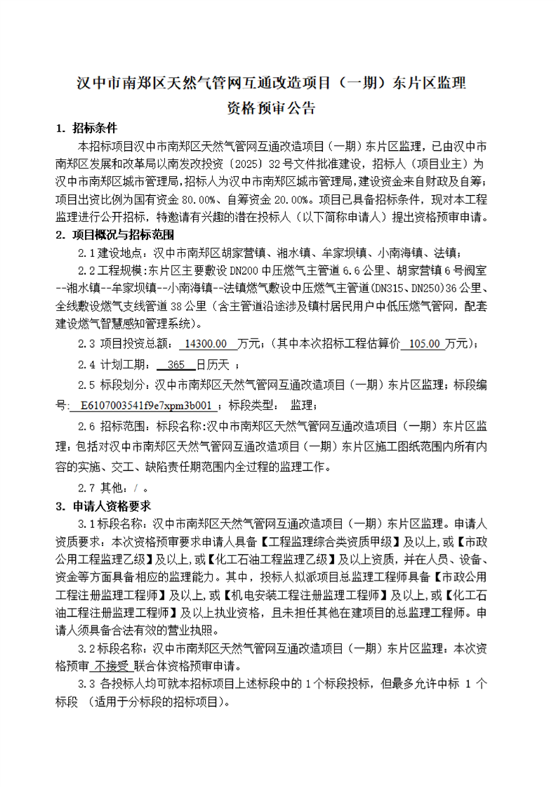
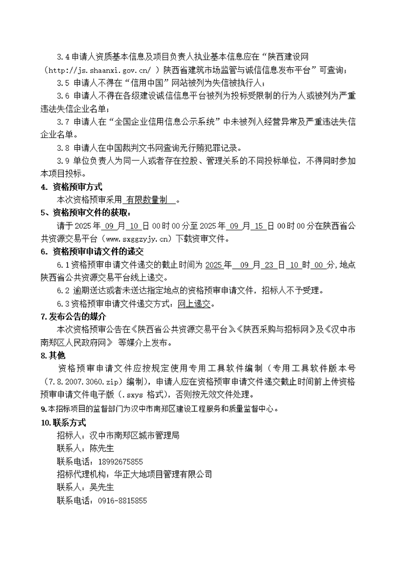
汉中市南郑区天然气管网互通改造项目(一期)东片区监理资格预审公告
发布时间: 2025-09-10 10:37
来源:
华正大地项目管理有限公司
访问量:
字体:【
大
中
小
】
打印
扫一扫在手机打开当前页
map